来源:中国信通院
2020年是我国5G网络规模建设的关键之年。此次新冠肺炎疫情虽对5G网络建设造成一定影响,但也加速了一批5G应用的落地。同时,我国更加重视5G等新型基础设施建设,加快推动5G在各行业转型发展中发挥提质增效的积极作用。最近中央多次召开会议,强调了新型基础设施建设的重要性。3月4日,中央政治局常委会会议明确提出,要加快5G网络、数据中心等新型基础设施建设进度。这一系列的会议体现出国家层面对5G的定位和发展更加重视,尤其是5G网络建设更是重中之重。加快推动5G网络建设,才能有效地对冲疫情影响、稳定经济增长、引领新型基础建设,才能真正地促进5G成为推动经济社会高质量发展的新引擎。
一、5G商用元年发展为“新基建”打下良好基础
2019年是我国5G商用发展元年,随着各地对5G基站建设的重视,全国各级政府以5G发展规划为抓手,出台相关政策,为“新基建”打下良好基础。
总体来看,在基站数量、覆盖范围、商用进展等方面,都呈现出东部沿海领先于内陆地区,南方领先于北方的特点。截至2019年底,全国共31省积极开展5G网络建设(不含港澳台),22省已公开发布基站建设数量,建成5G基站约14万。其中,广东基站数量在全国排名第一,超过3万;北京、浙江、上海、湖北、江苏、山东、重庆七省基站数均超过1万。
图1 全国5G基站数量分省分布情况(截至2019年12月底)
数据来源:网络公开发布整理
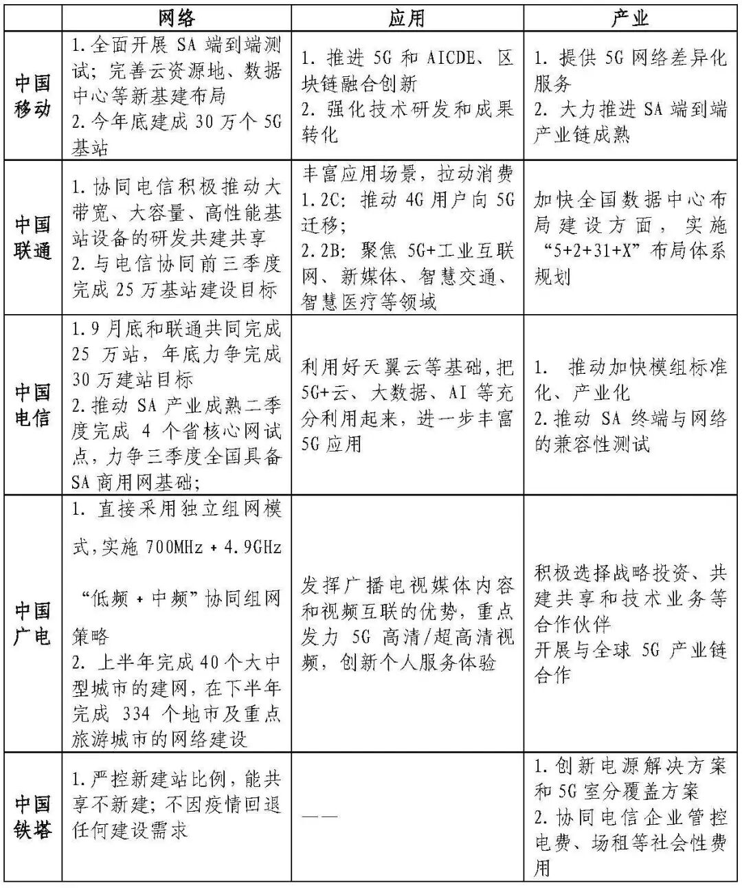
二、基础电信企业提速5G网络建设,全面推动“新基建”投资落地
2020年是5G网络规模建设的关键年份,为缓解疫情对5G网络建设的影响,做好稳定5G发展工作,更好支撑和保障经济平稳运行,工信部召开加快5G发展专题会。会上,中国移动表示目前正在积极推动5G建设复工复产,今年底建成30万个5G基站的目标不变。中国联通和中国电信将力争前三季度完成全年25万基站建设目标。三大运营商今年将建成共计55万个5G基站。同时,中国移动、中国联通、中国电信、中国广电及中国铁塔围绕5G网络、应用、产业等方面提出2020年发展计划。
表1 2020年四大运营商和中国铁塔5G战略计划
资料来源:网络公开发布整理
三、5G领衔“新基建”,赋能行业发展作用已显现
5G已经在抗击新冠肺炎疫情中发挥了积极作用。根据中国信息通信研究院无线电研究中心的监测分析,全国多省疫情防护重点区域已完成5G网络覆盖,各级政府、工业企业、医院、学校等机构在5G网络保障下积极推进应用落地,应用领域涉及智慧医疗、新闻媒体、智慧教育、工业互联网等多个方面。浙江、广东、安徽等省份启用5G+热成像技术,北京、河南、江苏等省份积极开展5G+智慧教育,湖北、四川、海南等省份充分运用5G+智慧医疗。
作为新型基础设施建设中的重要一环,5G在加速推动人工智能、工业互联网、物联网等融合应用中起到至关重要的作用。5G发展需要网络基础设施的支持,网络建设快、覆盖范围广的地方才能在新基建大背景下抢占先机。未来,各地政府通过5G领衔新基建,发挥5G对新基建和相关产业的带动作用,进一步拓展创新创业新空间、加快经济转型升级,为推动经济社会高质量发展提供有力保障。
无线电研究中心是中国信息通信研究院的核心业务单元之一,中心以无线技术赋能产业互联网发展为核心,覆盖无线电管理、5G、工业互联网、物联网等领域,围绕管理政策、技术、产业及应用、基础设施及频谱规划等方面进行深入研究,面向政府、行业和企业开展决策咨询、规划、测试评估及产业服务,合作共建产业生态。目前,我中心已开展我国5G产业、应用、网络、舆情、项目、政策等领域的持续监测,建成5G应用仓库,助力地方5G高质量发展。
作者简介
关鹤,中国信息通信研究院无线电研究中心无线应用与产业研究部工程师,主要从事5G网络、应用、产业等领域的规划与政策研究,为各级政府、企业提供5G相关领域规划和咨询服务。
联系方式:guanhe@caict.ac.cn
